LS-505 wired AI driver fatigue monitor for car, taxi, truck & commercial vehicles
Description
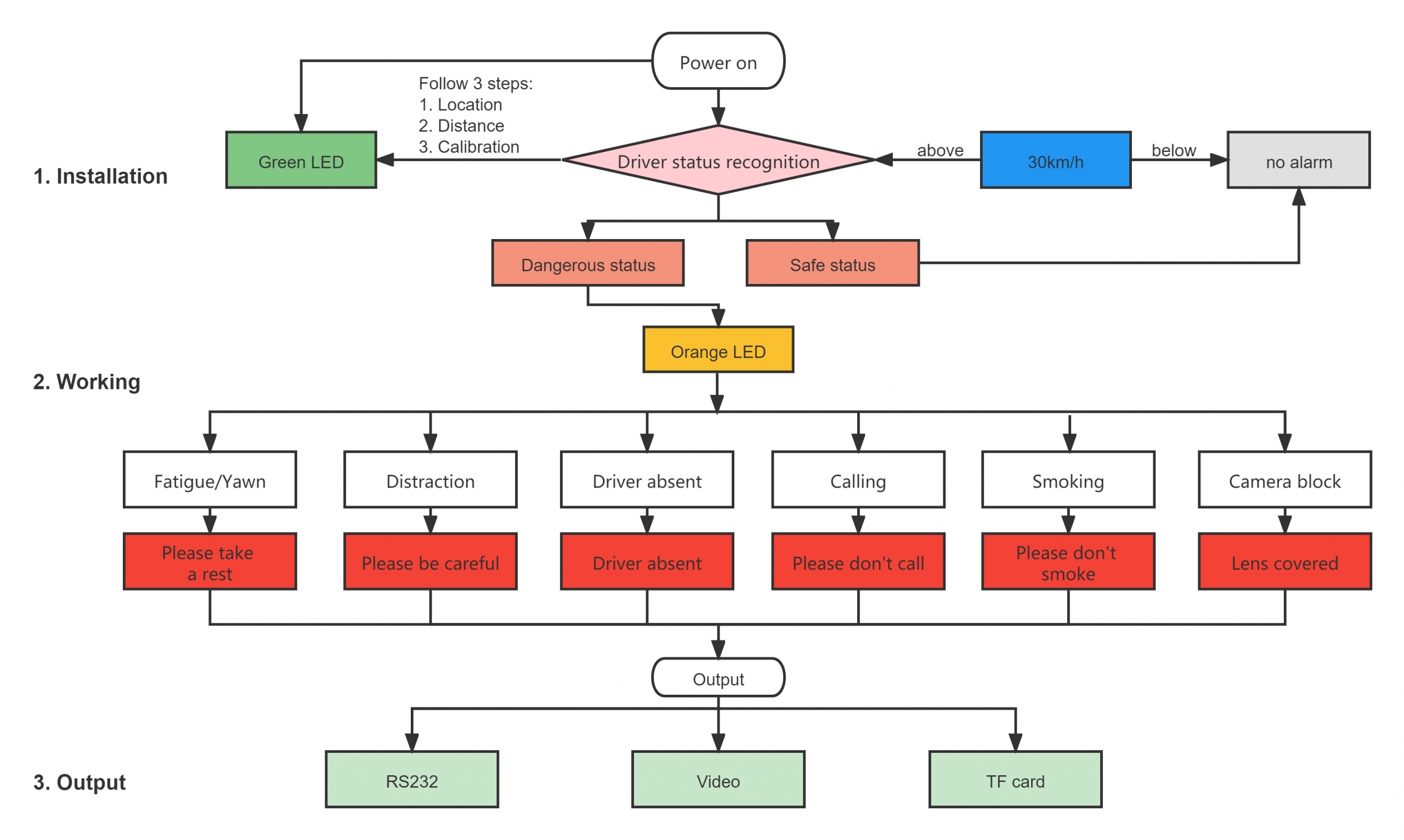
LS-505 driver fatigue monitor system is designed with AI algorithm that can detect fatigue, yawn, calling, smoking and distraction, it can protect your life and property in an easy accept way; it also has RS232 and Video output that can easily connect with your current device such as GPS tracker, MDVR and Screen.
Features
- Fatigue, yawn, calling, smoking
The eyelid closure, the mouth opening, smart phone and cigarette are detected during driving and the device will be triggered.
- Distraction(e.g.: turning head left/right or up/down off the road, texting, eating/drinking)
The alarm will be made when the gaze is beyond the safe zone shown in the following figures.
- Driver absent, camera block.
The alarm will be made when the driver is not on the seat or the camera be covered.





1. Main Unit












